Judul:Teknologi Penangkapan Ikan Ramah Lingkungan - Rumah Pertanian
link : Teknologi Penangkapan Ikan Ramah Lingkungan - Rumah Pertanian
Teknologi Penangkapan Ikan Ramah Lingkungan - Rumah Pertanian
Penerapan teknologi penangkapan ikan ramah lingkungan adalah penggunaan suatu alat tangkap yang tidak memberikan dampak lingkungan, yaitu sejauh mana alat tangkap tersebut merusak dasar perairan (benthic disturbance), kemungkinan hilangnya alat tangkap, serta kontribusinya terhadap polusi.
Faktor lain bagaimana dampaknya terhadap keanekaragaman sumberdaya (biodiversity) dan target resources yaitu komposisi hasil tangkapan, adanya by catch serta tertangkapnya ikan-ikan muda. Secara teknis, suatu alat tangkap ikan dikatakan ramah lingkungan apabila memenuhi kriteria: mempunyai selektivitas yang tinggi, tidak merusak habitat, menghasilkan ikan berkualitas tinggi, tidak membahayakan operator, produksi tidak membahayakan konsumen, by-catchnya rendah, tidak berdampak buruk terhadap biodiversity, tidak membahayakan ikan-ikan yang dilindungi, menguntungkan dan dapat diterima secara sosial (Monintja, 2000).
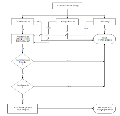
Proses seleksi alat tangkap ramah lingkungan dan berkelanjutan dilakukan dengan menggunakan metode Analitical Hierarchi Process (AHP). Metode ini merupakan penyempurnaan dari sistem skoring, dimana dengan metode AHP dapat diketahui interaksi dari berbagai faktor yang berpengaruh terhadap alat yang diseleksi. Diagram alir proses seleksi dapat dilihat pada Gambar 46.
Beberapa kriteria yang digunakan untuk melihat tingkat keramahan suatu alat tangkap terhadap habitat terumbu karang (Monintja, 2000) adalah :
(1) Mempunyai selektivitas yang tinggi
Berbagai jenis pancing (angling gear) dan gillnet mempunyai selektivitas yang paling tinggi karena dapat didesain supaya mampu menyeleksi ikan yang menjadi tujuan penangkapan. Hal ini disebabkan karena ukuran ikan yang tertangkap pada pancing dan drift gillnet sesuai dengan ukuran/nomor mata pancing dan ukuran mata jaring. Bom ikan dan sianida mempunyai selektivitas yang paling rendah karena semua jenis ikan dalam semua ukuran yang berada dalam areal penangkapan dapat tertangkap.
(2) Tidak merusak habitat
Seluruh alat penangkapan ikan yang telah dikenal selama ini, dinilai memiliki dampak pengoperasian yang kecil terhadap habitat apabila nelayan menerapkan metode penanghkapan ikan secara tepat, kecuali bom ikan dan sianida. Bom ikan dan dan sianida tidak hanya merusak habitat ikan tetapi juga dapat membunuh ikan-ikan muda termasuk larva ikan. Radius kerusakan habitat terumbu karang oleh bom ikan dapat mencapai 30 m dari pusat ledakan, sedangkan pada operasional alat tangkap racun ikan (sianida) luas area yang terpengaruh dapat mencapai radius 2 km.
(3) Menghasilkan ikan berkualitas tinggi
Berbagai jenis pancing (angling gear), bubu (trap net), sero tancap (pound net) dan bagan apung (lift net) adalah jenis-jenis alat penangkapan ikan yang telah dikenal menghasilkan ikan masih dalam keadaan hidup dan segar. Ikan yang tertangkap dengan bom ikan dan sianida memiliki kualitas rendah karena ikan yang tertangkap biasanya tulang dan perutnya hancur dan lembek, sehingga mudah busuk.
Gambar 46. Diagram alir proses seleksi teknologi penangkapan berwawasan lingkungan dengan memperhatikan aspek keberlanjutan usaha penangkapan (Monintja dkk, 2002)
(4) Tidak membahayakan nelayan
Telah diteliti bahwa alat tangkap yang paling aman bagi keselamatan nelayan adalah : pancing tangan (handline), menyusul bagan perahu, gillnet dasar dan pancing tonda, Pengoperasian alat tangkap dengan resiko paling tinggi adalah bom ikan dan sianida.
Dalam pengoperasian bom ikan diperlukan suatu kehati-hatian dari operator, apabila ceroboh, maka dapat berdampak fatal terhadap para nelayan. Beberapa jenis alat penangkapan ikan lainnya yang memerlukan keterampilan yang tinggi dalam pengoperasiannya seperti pole and line, pukat cincin (purse seine), pukat udang (shrimp trawl), juga beresiko dan dapat membahayakan nelayan apabila tidak berhati-hati pada waktu pengoperasiannya.
(5) By-catch rendah
Hampir semua alat tangkap yang telah didesain dan dioperasikan dengan menerapkan metode yang tepat memiliki nilai by-catch relatif rendah, kecuali bom ikan dan sianida yang memiliki nilai relatif by-catch tinggi, karena seluruh jenis dan ukuran ikan dapat tertangkap.
(6) Dampak terhadap keanekaragaman sumberdaya hayati (biodiversity) rendah. Alat tangkap yang memiliki dampak negatif terhadap biodiversity rendah adalah semua jenis pancing (angling gear). Hal ini disebabkan karena spesies target penangkapan kedua jenis alat tangkap ini sangat jelas dan terfokus. Alat tangkap lainnya yang dampak negatif biodiversity relatif rendah adalah jaring insang yang dioperasikan di permukaan perairan (surface gillnet). Bagan perahu, sianida dan bom ikan dinilai memiliki dampak negatif yang tinggi terhadap biodiversity .
(7) Tidak membahayakan ikan yang dilindungi
Jenis alat tangkap yang tidak menangkap ikan yang dilindungi adalah: pancing tonda dan pancing cumi. Alat yang paling berpeluang menangkap ikan yang dilindungi adalah bom ikan, sianida, dan berbagai jenis jaring pukat.









0 comments:
Post a Comment